Debug School

rakesh kumar
rakesh kumar

Posted on • Edited on

Data visualization preprocessing commands

Customizing Figure and Axes with plt.axes
Simple Visualization Commands

Customizing Figure and Axes with plt.axes()

import matplotlib.pyplot as plt 


fig = plt.figure() 

#[left, bottom, width, height] 
ax = plt.axes([0.1, 0.1, 0.8, 0.8]) 
Enter fullscreen mode Exit fullscreen mode

Image description

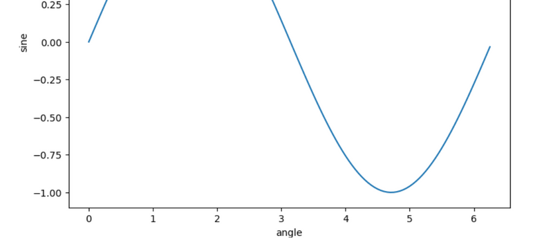
from matplotlib import pyplot as plt
import numpy as np
import math
x = np.arange(0, math.pi*2, 0.05)
y = np.sin(x)
fig = plt.figure()
ax = fig.add_axes([0,0,1,1])
ax.plot(x,y)
ax.set_title("sine wave")
ax.set_xlabel('angle')
ax.set_ylabel('sine')
plt.show()
Enter fullscreen mode Exit fullscreen mode

Image description

Image description

Utilizing plt.subplots() for Multi-Plot Figures

# importing library
import matplotlib.pyplot as plt

# Some data to display
x = [1, 2, 3]
y = [0, 1, 0]
z = [1, 0, 1]

# Creating 2 subplots
fig, ax = plt.subplots(2)
Enter fullscreen mode Exit fullscreen mode

Image description

Creating Subplots with Matplotlib and Plotting Data on the First Subplot

# importing library
import matplotlib.pyplot as plt

# Some data to display
x = [1, 2, 3]
y = [0, 1, 0]
z = [1, 0, 1]

# Creating 2 subplots
fig, ax = plt.subplots(2)
ax[0].plot(x, y)
Enter fullscreen mode Exit fullscreen mode

Image description

Creating a Grid of 6 Subplots with Matplotlib and Numpy

import matplotlib.pyplot as plt
import numpy as np

# Data for plotting
x = np.arange(0.0, 2.0, 0.01)
y = 1 + np.sin(2 * np.pi * x)

# Creating 6 subplots and unpacking the output array immediately
fig, ((ax1, ax2), (ax3, ax4), (ax5, ax6)) = plt.subplots(3, 2)
Enter fullscreen mode Exit fullscreen mode

Image description

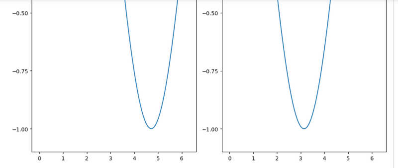
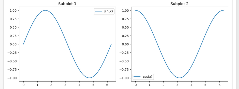
Visualizing Sine and Cosine Functions in a 1x2 Grid with Matplotlib and Numpy

import numpy as np

Create some sample data

x = np.linspace(0, 2 * np.pi, 100)
y1 = np.sin(x)
y2 = np.cos(x)

Create a figure with 2 subplots in a 1x2 grid figsize=(10, 4): This parameter specifies the width and height of the figure in inches. In this example, the figure is set to be 10 inches wide and 4 inches tall.

plt.figure(figsize=(10, 4))

# Subplot 1
plt.subplot(1, 2, 1)
plt.plot(x, y1, label='sin(x)')
plt.title('Subplot 1')
plt.legend()

# Subplot 2
plt.subplot(1, 2, 2)
plt.plot(x, y2, label='cos(x)')
plt.title('Subplot 2')
plt.legend()

# Adjust layout to prevent overlapping
plt.tight_layout()

# Show the plot
plt.show()
Enter fullscreen mode Exit fullscreen mode

Image description

Visualizing Sine and Cosine Functions in a 1x2 Grid with Matplotlib and Numpy

import matplotlib.pyplot as plt
import numpy as np

# Create some sample data
x = np.linspace(0, 2 * np.pi, 100)
y1 = np.sin(x)
y2 = np.cos(x)

# Create a figure with 2 subplots in a 1x2 grid figsize=(10, 4): This parameter specifies the width and height of the figure in inches. In this example, the figure is set to be 10 inches wide and 4 inches tall.
plt.figure(figsize=(10, 14))

# Subplot 1
plt.subplot(1, 2, 1)
plt.plot(x, y1, label='sin(x)')
plt.title('Subplot 1')
plt.legend()

# Subplot 2
plt.subplot(1, 2, 2)
plt.plot(x, y2, label='cos(x)')
plt.title('Subplot 2')
plt.legend()

# Adjust layout to prevent overlapping
plt.tight_layout()

# Show the plot
plt.show()
Enter fullscreen mode Exit fullscreen mode

Image description

Image description

Image description

syntax:

seaborn.heatmap(data, *, vmin=None, vmax=None, cmap=None, center=None, annot_kws=None, linewidths=0, linecolor=’white’, cbar=True, **kwargs)
Enter fullscreen mode Exit fullscreen mode

Important Parameters:

data: 2D dataset that can be coerced into an ndarray.
vmin, vmax: Values to anchor the colormap, otherwise they are inferred from the data and other keyword arguments.
cmap: The mapping from data values to color space.
center: The value at which to center the colormap when plotting divergent data.
annot: If True, write the data value in each cell.
fmt: String formatting code to use when adding annotations.
linewidths: Width of the lines that will divide each cell.
linecolor: Color of the lines that will divide each cell.
cbar: Whether to draw a colorbar.

Visualizing a 10x10 Matrix of Random Numbers Using Heatmap

# importing the modules 
import numpy as np 
import seaborn as sn 
import matplotlib.pyplot as plt 

# generating 2-D 10x10 matrix of random numbers 
# from 1 to 100 
data = np.random.randint(low=1, 
                         high=100, 
                         size=(10, 10)) 

# setting the parameter values 
vmin = 30
vmax = 70

# plotting the heatmap 
hm = sn.heatmap(data=data, 
                vmin=vmin, 
                vmax=vmax) 

# displaying the plotted heatmap 
plt.show() 
Enter fullscreen mode Exit fullscreen mode

Image description

Visualizing a 2-D Matrix with a Heatmap Using Matplotlib and Seaborn in Python

# importing the modules 
# Matplotlib provides us with multiple colormaps
import numpy as np 
import seaborn as sn 
import matplotlib.pyplot as plt 

# generating 2-D 10x10 matrix of random numbers 
# from 1 to 100 
data = np.random.randint(low=1, 
                         high=100, 
                         size=(10, 10)) 

# setting the parameter values 
cmap = "tab20"

# plotting the heatmap 
hm = sn.heatmap(data=data, 
                cmap=cmap) 

# displaying the plotted heatmap 
plt.show() 
Enter fullscreen mode Exit fullscreen mode

output
Image description

Enhancing Heatmap Visualization in Python with Cell Annotations Using Matplotlib and Seaborn

# importing the modules
# If we want to display the value of the cells, then we pass the parameter annot as True. fmt is used to select the datatype of the contents of the cells displayed. 
import numpy as np 
import seaborn as sn 
import matplotlib.pyplot as plt 

# generating 2-D 10x10 matrix of random numbers 
# from 1 to 100 
data = np.random.randint(low=1, 
                         high=100, 
                         size=(10, 10)) 

# setting the parameter values 
annot = True

# plotting the heatmap 
hm = sn.heatmap(data=data, 
                annot=annot) 

# displaying the plotted heatmap 
plt.show() 
Enter fullscreen mode Exit fullscreen mode

output

Image description

Customizing Heatmap Cell Annotations Size in Python with Matplotlib and Seaborn

# importing the modules
# If we want to display the value of the cells, then we pass the parameter annot as True. fmt is used to select the datatype of the contents of the cells displayed. 
import numpy as np 
import seaborn as sn 
import matplotlib.pyplot as plt 

# generating 2-D 10x10 matrix of random numbers 
# from 1 to 100 
data = np.random.randint(low=1, 
                         high=100, 
                         size=(10, 10)) 

# setting the parameter values 
annot = True

# plotting the heatmap 
hm = sn.heatmap(data=data,annot=True, 
                annot_kws={'size':20}) 

# displaying the plotted heatmap 
plt.show()
Enter fullscreen mode Exit fullscreen mode

output
Image description

Styling Heatmap Grid Lines in Python Using Matplotlib and Seaborn

# importing the modules 
import numpy as np 
import seaborn as sn 
import matplotlib.pyplot as plt 

# generating 2-D 10x10 matrix of random numbers 
# from 1 to 100 
data = np.random.randint(low=1, 
                         high=100, 
                         size=(10, 10)) 

# setting the parameter values 
linewidths = 2
linecolor = "yellow"

# plotting the heatmap 
hm = sn.heatmap(data=data, 
                linewidths=linewidths, 
                linecolor=linecolor) 

# displaying the plotted heatmap 
plt.show() 
Enter fullscreen mode Exit fullscreen mode

Image description

output

Image description

Some More Examples

plt.figure(figsize=(26, 14))
sns.heatmap(df.corr(),annot=True,fmt='0.2f',linewidth=0.2,linecolor='black',cmap='Spectral')
plt.xlabel('Figure',fontsize=14)
plt.ylabel('Feature_Name',fontsize=14)
plt.title('Descriptive Graph',fontsize=20)
plt.show()
Enter fullscreen mode Exit fullscreen mode
hm = sn.heatmap(data=data,annot=True, 
                annot_kws={'size':20}) 
Enter fullscreen mode Exit fullscreen mode

"Exploring Distributions of Multiple Variables with Subplots in Python using Matplotlib and Seaborn
Distribution Plots for Multiple Features:

"Understanding Feature Distributions: Multiple Distplots in a Pandas DataFrame"
"Utilizing Distplot to Visualize the Distribution of Features"
"Optimizing Subplot Arrangement for Clarity"

import matplotlib.pyplot as plt
import seaborn as sns
import pandas as pd
import numpy as np
# Creating a sample DataFrame
data = {
    'Column1': np.random.randn(100),
    'Column2': np.random.randn(100),
    'Column3': np.random.randn(100),
    'Column4': np.random.randn(100),
    'Column5': np.random.randn(100)
}

df = pd.DataFrame(data)
plt.figure(figsize=(20, 15), facecolor='white')  # Set the overall figure size and facecolor (background color)

plotnumber = 1  # Initialize the plot number for subplots

# Loop through each column in the DataFrame
for column in df:
    if plotnumber <= 4:  # Limit the number of subplots to 4 per row
        ax = plt.subplot(2, 4, plotnumber)  # Create a subplot
        sns.distplot(df[column], color="m")  # Plot the distribution using Seaborn's distplot
        plt.xlabel(column, fontsize=20)  # Set the x-axis label with the column name
        plt.yticks(rotation=10, fontsize=30)  # Rotate y-axis ticks for better readability
    plotnumber += 1  # Move to the next subplot

plt.tight_layout()  # Adjust the layout to prevent overlapping of subplots
plt.show()  # Display the plot
Enter fullscreen mode Exit fullscreen mode

Image description

output
Image description

plt.figure(figsize=(20, 15), facecolor='red')
plotnumber = 1

# Adjust the subplot grid to accommodate more subplots
for column in df:
    if plotnumber <= 12:
        ax = plt.subplot(3, 4, plotnumber)  # Adjusted to a 3x4 grid
        sns.distplot(df[column])
        plt.xlabel(column, fontsize=20)
    plotnumber += 1

plt.tight_layout()
plt.show()
Enter fullscreen mode Exit fullscreen mode

Image description

Image description

Visualizing Categorical Data with Stripplot in Python using Seaborn

import seaborn as sns
import matplotlib.pyplot as plt

# Sample DataFrame creation
#jitter=True: Adds a small amount of random jitter to the horizontal position of the data points for better visibility.
# palette='Set1': Sets the color palette for the plot.
data_strip = {
    'Category': ['A', 'A', 'B', 'B', 'C', 'C', 'C'],
    'Value': [1.2, 1.5, 2.0, 1.8, 0.5, 0.8, 1.0]
}

df_strip = pd.DataFrame(data_strip)

# Stripplot example
sns.stripplot(x='Category', y='Value', data=df_strip, jitter=True, palette='Set1', size=8)
plt.title('Stripplot Manual Example')
plt.show()
Enter fullscreen mode Exit fullscreen mode

Image description

output

Image description

Visualizing Relationships with Scatterplot in Python using Seaborn

# Sample DataFrame creation
data_scatter = {
    'X': [1.2, 2.5, 3.0, 4.2, 5.5, 6.8, 7.0],
    'Y': [2.0, 3.5, 4.0, 1.8, 5.5, 2.8, 4.0]
}

df_scatter = pd.DataFrame(data_scatter)

# Scatterplot example
sns.scatterplot(x='X', y='Y', data=df_scatter, marker='o', color='coral', s=80)
plt.title('Scatterplot Manual Example')
plt.show()
Enter fullscreen mode Exit fullscreen mode

Image description

output

Image description

Creating Informative Barplots in Python with Seaborn: A Palette Exploration

import seaborn as sns
import matplotlib.pyplot as plt

# Sample DataFrame creation
# https://www.debug.school/rakeshdevcotocus_468/explain-different-type-of-palette-in-seabborn-pgd
data_bar = {
    'Category': ['A', 'B', 'C', 'D'],
    'Value': [15, 28, 20, 35]
}

df_bar = pd.DataFrame(data_bar)

# Barplot example
sns.barplot(x='Category', y='Value', data=df_bar, palette='pastel', ci=None)
plt.title('Barplot Example')
plt.show(

)

Enter fullscreen mode Exit fullscreen mode

Image description

output
Image description

"Enhancing Scatterplot Visualization with Size and Color in Python using Seaborn

# Sample DataFrame creation
data_scatter = {
    'X': [1.2, 2.5, 3.0, 4.2, 5.5, 6.8, 7.0],
    'Y': [2.0, 3.5, 4.0, 1.8, 5.5, 2.8, 4.0],
    'Size': [10, 20, 15, 30, 25, 18, 22],
    'Color': ['red', 'blue', 'green', 'yellow', 'purple', 'orange', 'cyan']
}

df_scatter = pd.DataFrame(data_scatter)

# Scatterplot example with size and color parameters
sns.scatterplot(x='X', y='Y', size='Size', hue='Color', data=df_scatter, sizes=(10, 200), legend='full')
plt.title('Scatterplot Example with Size and Color')
plt.show()
Enter fullscreen mode Exit fullscreen mode

Image description

output
Image description

Scatter Plots with Quality as Target:

"Visualizing Scatter Plots: Quality as Target Variable in a Pandas DataFrame"
"Examining Feature Relationships with Quality through Scatter Plots"
"Identifying Patterns and Trends in the Data

plt.figure(figsize=(20, 25))
p = 1
for i in df:
    if p <= 17:
        # Distplot
        plt.subplot(5, 4, p)      
        sns.scatterplot(x='quality',y=i,data=df,color='r')
        plt.xlabel(i)
    p += 1
plt.show()
Enter fullscreen mode Exit fullscreen mode

Image description

Image description

Creating Striking Barplots in Python with Seaborn: Exploring the 'deep' Palette

import seaborn as sns
import matplotlib.pyplot as plt

# Sample DataFrame creation
data_bar = {
    'Category': ['A', 'B', 'C', 'D'],
    'Value': [15, 28, 20, 35]
}

df_bar = pd.DataFrame(data_bar)

# Barplot example
sns.barplot(x='Category', y='Value', data=df_bar, palette='deep', ci=None)
plt.title('Barplot Example')
plt.show()
Enter fullscreen mode Exit fullscreen mode

Image description

output

Image description

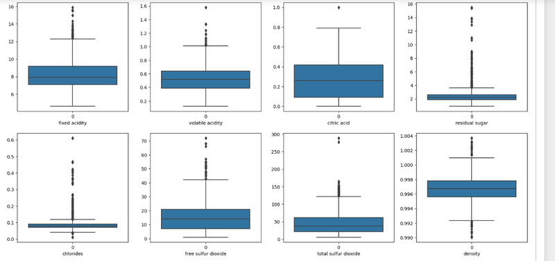
Visualizing Data Distribution with Box Plots for Multiple Features in a Pandas DataFrame
Utilizing Seaborn to Create Box Plots and Identify Outliers
Optimizing Subplot Arrangement for Better Visualization

import pandas as pd
import seaborn as sns
import matplotlib.pyplot as plt

# Assuming you have a dataset named df
# You can create a sample DataFrame for illustration purposes
data = {
    'Column1': [1, 2, 3, 4, 5, 6, 7, 8],
    'Column2': [5, 6, 7, 8, 9, 10, 11, 12],
    'Column3': [10, 11, 12, 13, 14, 15, 16, 17],
    'Column4': [20, 21, 22, 23, 24, 25, 26, 27],
    'Column5': [30, 31, 32, 33, 34, 35, 36, 37],
    'Column6': [5, 15, 25, 35, 45, 55, 65, 75],
    'Column7': [100, 200, 300, 400, 500, 600, 700, 800],
    'Column8': [50, 60, 70, 80, 90, 100, 110, 120]
}

df = pd.DataFrame(data)

# Set up the subplot grid
plt.figure(figsize=(12, 10))
p = 1

# Loop through the columns and create boxplots
for i in df:
    if p <= 8:
        plt.subplot(5, 4, p)
        sns.boxplot(df[i])
        plt.xlabel(i)
    p += 1

# Adjust layout to prevent overlapping
plt.tight_layout()

# Show the boxplot
plt.show()
Enter fullscreen mode Exit fullscreen mode

Image description

plt.figure(figsize=(20, 25))
p = 1
for i in df:
    if p <= 8:
        # Distplot
        plt.subplot(5, 4, p)      
        sns.boxplot(df[i])
        plt.xlabel(i)
    p += 1
plt.show()
Enter fullscreen mode Exit fullscreen mode

output

Image description

Analyzing Regression Patterns: Quality as Target Variable in a Pandas DataFrame"
"Creating Regression Plots for Multiple Features Against Quality"
"Assessing Relationship Strength and Direction

plt.figure(figsize=(20, 25))
p = 1
for i in df:
    if p <= 17:
        # Distplot
        plt.subplot(5, 4, p)      
        sns.regplot(x='quality',y=i,data=df,color='r')
        plt.xlabel(i)
    p += 1
plt.show()
Enter fullscreen mode Exit fullscreen mode

Image description

Image description

plt.figure(figsize=(20, 25))
p = 1
for i in df:
    if p <= 17:

        plt.subplot(5, 4, p)      
        sns.regplot(x='quality',y=i,data=df,color='r')
        plt.xlabel(i)
    p += 1
plt.show()
Enter fullscreen mode Exit fullscreen mode

Image description

Image description

Correlation Bar Plot:

"Exploring Feature Correlation with Happiness Score in Pandas DataFrame"
"Creating a Bar Plot to Visualize Correlation Strengths"
"Analyzing the Relationship Between Features and Happiness Score"

plt.figure(figsize=(22, 7))
df.corr()['Happiness Score'].sort_values(ascending=False).drop(['Happiness Score']).plot(kind="bar",color="m")
plt.xlabel('Feature',fontsize=14)
plt.ylabel('Target',fontsize=14)
plt.title('correlation b/w tarhet and feature',fontsize=20)
plt.show()
Enter fullscreen mode Exit fullscreen mode

Image description

df.drop('Happiness Rank', axis=1).corrwith(df['Happiness Rank']).plot(kind='bar', grid=True, figsize=(10, 7), title='Correlation with Happiness Rank')
plt.show()
Enter fullscreen mode Exit fullscreen mode

Image description

matplotlib

Simple Visualization Commands

import matplotlib.pyplot as plt

x = [1, 2, 3, 4]
y = [10, 20, 25, 30]

plt.plot(x, y)
plt.title('Line Plot')
plt.xlabel('x-axis')
plt.ylabel('y-axis')
plt.show()

Enter fullscreen mode Exit fullscreen mode

Image description

Image description

import matplotlib.pyplot as plt

x = [1, 2, 3, 4]
y = [10, 20, 25, 30]

plt.scatter(x, y)
plt.title('Scatter Plot')
plt.xlabel('x-axis')
plt.ylabel('y-axis')
plt.show()
Enter fullscreen mode Exit fullscreen mode

Image description

import matplotlib.pyplot as plt

categories = ['A', 'B', 'C', 'D']
values = [3, 7, 8, 5]

plt.bar(categories, values)
plt.title('Bar Plot')
plt.xlabel('Categories')
plt.ylabel('Values')
plt.show()
Enter fullscreen mode Exit fullscreen mode

Image description

import matplotlib.pyplot as plt
import numpy as np

data = np.random.randn(1000)

plt.hist(data, bins=30)
plt.title('Histogram')
plt.xlabel('Value')
plt.ylabel('Frequency')
plt.show()
Enter fullscreen mode Exit fullscreen mode

Image description

import matplotlib.pyplot as plt

labels = 'A', 'B', 'C', 'D'
sizes = [15, 30, 45, 10]

plt.pie(sizes, labels=labels, autopct='%1.1f%%', startangle=140)
plt.title('Pie Chart')
plt.axis('equal')  # Equal aspect ratio ensures that pie is drawn as a circle.
plt.show()
Enter fullscreen mode Exit fullscreen mode

Image description

import matplotlib.pyplot as plt
import numpy as np

data = np.random.randn(100)

plt.boxplot(data)
plt.title('Box Plot')
plt.ylabel('Values')
plt.show()
Enter fullscreen mode Exit fullscreen mode

Image description

import matplotlib.pyplot as plt
import numpy as np

data = np.random.rand(10, 10)

plt.imshow(data, cmap='hot', interpolation='nearest')
plt.title('Heatmap')
plt.colorbar()
plt.show()
Enter fullscreen mode Exit fullscreen mode

Image description

import matplotlib.pyplot as plt
import numpy as np

# Create a small image with a few pixels
img = np.array([[0, 1, 2], [3, 4, 5], [6, 7, 8]])

# Display the image with different interpolation methods
fig, axs = plt.subplots(2, 2, figsize=(10, 10))

axs[0, 0].imshow(img, interpolation='nearest')
axs[0, 0].set_title('Nearest')

axs[0, 1].imshow(img, interpolation='bilinear')
axs[0, 1].set_title('Bilinear')

axs[1, 0].imshow(img, interpolation='bicubic')
axs[1, 0].set_title('Bicubic')

axs[1, 1].imshow(img, interpolation='none')
axs[1, 1].set_title('None')

plt.show()
Enter fullscreen mode Exit fullscreen mode

Image description

import matplotlib.pyplot as plt
import numpy as np

# Create a 2D array of random data
data = np.random.rand(10, 10)

# Display the data with different colormaps
fig, axs = plt.subplots(2, 2, figsize=(10, 10))

axs[0, 0].imshow(data, cmap='viridis')
axs[0, 0].set_title('Viridis')

axs[0, 1].imshow(data, cmap='plasma')
axs[0, 1].set_title('Plasma')

axs[1, 0].imshow(data, cmap='hot')
axs[1, 0].set_title('Hot')

axs[1, 1].imshow(data, cmap='cool')
axs[1, 1].set_title('Cool')

plt.show()
Enter fullscreen mode Exit fullscreen mode

Image description

http://localhost:8888/notebooks/visualization-practice1.ipynb#

http://localhost:8888/notebooks/visualization-practice2.ipynb
http://localhost:8888/notebooks/data%20visulization%203rd.ipynb

Top comments (0)